先の記事でUV-5Rの周波数制限設定の記事を掲載しましたが、今回はTSS保証申請の為の改造手順です。
TSS保証を受ける為には、パソコンから周波数制限の設定を行った後にパソコンから制御できないように改造する必要があるそうです。
「TSS保証申請までの作業]
① 周波数制限 中華ハンディー UV-5R 周波数制限
② UV-5Rパターンカット 本記事
③ 申請資料作成 (電波利用電子申請届出システムLite入力) 中華ハンディー UV-5R TSS保証申請
④ TSSへ申請、保証料 3,000円 振込み 中華ハンディー UV-5R TSS保証申請
改造の方法はパソコンからのTxDのパターンをカットする方法を採用しました。
以下を参考にさせていただきました。大変詳しい記事でとても役立ちました。感謝!
UV-5R保障認定改造
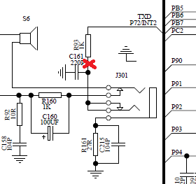
以下のパターンをカットします。
分解は上記記事に従って、比較的簡単に分解できました。
分解した状態です。使った道具も一緒に写真に収めました。
パターンカットはC161とR93の間のパターンをカットしました。
細かいので老眼の私にはかなり厳しかったです。
念のためテスターで導通が無くなったことを確認しました。
パターンカット後にパターンカット箇所の写真を撮りましたが、私の安物カメラで撮った画像ではパターンが切れているのが分かりにくいので、ちょっと心配です。
次に逆の手順で組み立てましたが、MONIボタンのゴム部分がずれたのか動作しなくなりました。
いったん外して再度組立ててみましたが、やはり深く押さないと動作しない状態です。
MONIボタンのゴムを引っ張ってみたら簡単に外れたので、外してからはめ込み直したら正常に動作するようになりました。(完全に外れるわけでは無く、片側のみ浮き上がる感じで外れるので無理に引張らないよう注意。)
MONIボタンの件以外は問題なく作業できました。
以上で改造が終わりましたが、申請用のパターンカット証拠写真が分かりにくいので、CHIRPでPCとUV-5Rの通信がエラーになる画面をキャプチャしておきました。
次回は③申請資料作成 の報告予定です。
(おまけ)
今回、分解してみて気が付いたのですが、PWBが固定されているフレームが放熱板も兼ねているんですね。
おそらく終段トランジスタはPWBの裏に実装されていて、このフレームに密着する構造で放熱しているのだと思います。
このフレームの裏はLi電池なので放熱が難しそうです。Li電池の温度も上がりそうです。
まだ送信の評価はやってませんが、長時間4W送信を続けるとかなり熱くなりそうですね。電池の寿命も心配です。
TSS保証を受ける為には、パソコンから周波数制限の設定を行った後にパソコンから制御できないように改造する必要があるそうです。
「TSS保証申請までの作業]
① 周波数制限 中華ハンディー UV-5R 周波数制限
② UV-5Rパターンカット 本記事
③ 申請資料作成 (電波利用電子申請届出システムLite入力) 中華ハンディー UV-5R TSS保証申請
④ TSSへ申請、保証料 3,000円 振込み 中華ハンディー UV-5R TSS保証申請
改造の方法はパソコンからのTxDのパターンをカットする方法を採用しました。
以下を参考にさせていただきました。大変詳しい記事でとても役立ちました。感謝!
UV-5R保障認定改造
以下のパターンをカットします。
分解は上記記事に従って、比較的簡単に分解できました。
分解した状態です。使った道具も一緒に写真に収めました。
パターンカットはC161とR93の間のパターンをカットしました。
細かいので老眼の私にはかなり厳しかったです。
念のためテスターで導通が無くなったことを確認しました。
パターンカット後にパターンカット箇所の写真を撮りましたが、私の安物カメラで撮った画像ではパターンが切れているのが分かりにくいので、ちょっと心配です。
次に逆の手順で組み立てましたが、MONIボタンのゴム部分がずれたのか動作しなくなりました。
いったん外して再度組立ててみましたが、やはり深く押さないと動作しない状態です。
MONIボタンのゴムを引っ張ってみたら簡単に外れたので、外してからはめ込み直したら正常に動作するようになりました。(完全に外れるわけでは無く、片側のみ浮き上がる感じで外れるので無理に引張らないよう注意。)
MONIボタンの件以外は問題なく作業できました。
以上で改造が終わりましたが、申請用のパターンカット証拠写真が分かりにくいので、CHIRPでPCとUV-5Rの通信がエラーになる画面をキャプチャしておきました。
次回は③申請資料作成 の報告予定です。
(おまけ)
今回、分解してみて気が付いたのですが、PWBが固定されているフレームが放熱板も兼ねているんですね。
おそらく終段トランジスタはPWBの裏に実装されていて、このフレームに密着する構造で放熱しているのだと思います。
このフレームの裏はLi電池なので放熱が難しそうです。Li電池の温度も上がりそうです。
まだ送信の評価はやってませんが、長時間4W送信を続けるとかなり熱くなりそうですね。電池の寿命も心配です。



コメント
(お願い)質問はメールではなく、コメントでお願いします。