今日は良い天気で暑くなりそうです。
Facebookのお友達の投稿に「IC-9700にGPSを接続した」という話しがありました。秋月電子通商のGPSレシーバーをRS232Cに変換して接続したそうです。
気になってIC-9700のGPSレシーバーのインターフェースを調べてみました。
自分用の覚え書きです。
GPSレシーバーの接続はDATAジャックに接続する事になっています。

IC-9700ではDATAジャックからCI-Vコマンド制御が出来るんですね。
あれ、「REMOTEジャックが無くなったのかな」と思ってしまいましたが(^^; 、マニュアルをよく見るとREMOTEジャックもあります。

IC-9700ではUSBポート/REMOTEジャック/DATAジャックからCI-V制御が出来るようです。
DATAジャックはRS232CなのでパソコンとUSB-RS232C変換ケーブルでつなげば良いですね。(USB-RS232C変換ケーブルのDSUB9PINを2.5Φステレオプラグに付け替える必要があります。)
以前、CI-V用ケーブルを作成しましたが、TTL信号を無理やり接続しました。RS232Cなら無理やりではなくて接続できます。
元回路設計技術者としてはTTLレベルを外部インターフェースに使うのは気持ち悪いです。(^^;
なお、DATA端子をCI-VにするにはIC-9700の設定で、外部端子→USB(B)/DATA端子機能→DTATA端子機能→CI-V の設定をすれば良いようです。
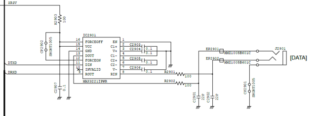
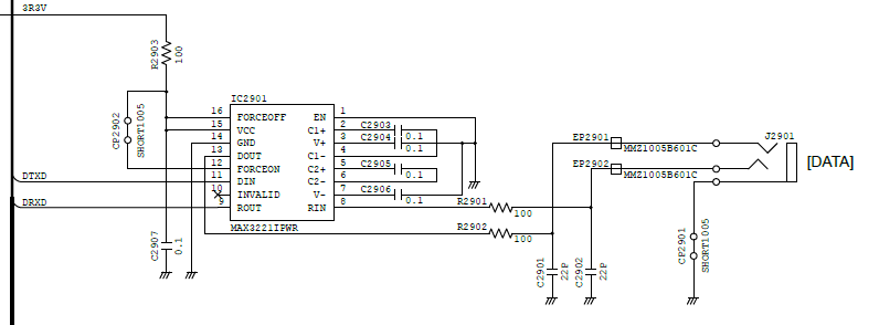
更に気になったので、DATAジャックの回路図を眺めてみました。(暇だったので(笑))

RS232CレベルコンバーターはMAX3221が使われています。MAX3221は送受1回路のICで、RS232Cの電源は内蔵のチャージポンプ回路で作ります。

ドライバーの仕様です。

ドライブ電圧レベルは3kΩ負荷で±5.4Vになっています。昔はRS232Cは±9V~12Vで設計していましたが、最近は長いケーブルで引き回す事は無いので電圧が低くなっているようです。これならダイオードでマイナスをカットしてTTLで受けても大丈夫そうです。CMOS IC(3.3V電源)の場合は保護抵抗を入れた方が良いかも知れません。
レシーバーはスレッショルドが1.1V/1.5Vのシュミットトリガーになっています。

レシーバーもTTLレベルで大丈夫そうです。
前述の秋月のGPSレシーバーはTTLレベルのシリアルインターフェースなので論理反転用のインバーターを入れれば接続できそうですね。
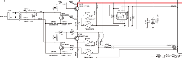
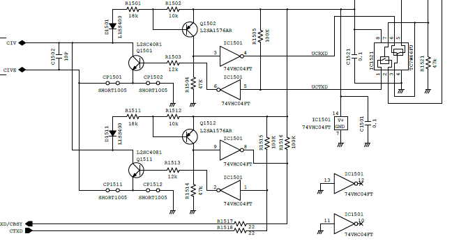
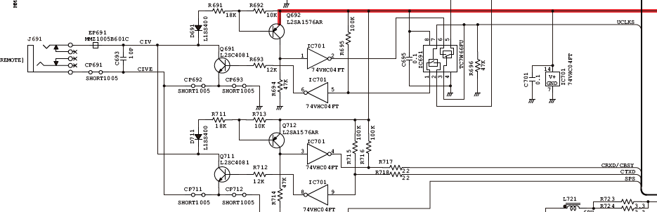
ついでに、所有しているIC-7000M、IC-7300M、IC-9700のREMOTEジャック インターフェースの回路を比較してみました。
IC-7000

NPNトランジスタのオープンコレクタ出力と、PNPトランジスタのベース入力がワイヤードオアになっています。
IC-7300

IC-7000と同じ回路が二つあります。下側が通常のCI-Vで上側はUSBポートへのエコーバック用のようです。
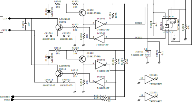
IC-9700

IC-7300と同じですね。
あと、最新のIC-705のマニュアルを見てみましたがIC-705にはREMOTEジャックもDATAジャックも無いんですね。CI-V制御はUSBからしか出来ないようです。
以上、気になったので調査してみましたが、考察と言うほど大した内容では無かったですね。(笑)
Facebookのお友達の投稿に「IC-9700にGPSを接続した」という話しがありました。秋月電子通商のGPSレシーバーをRS232Cに変換して接続したそうです。
気になってIC-9700のGPSレシーバーのインターフェースを調べてみました。
自分用の覚え書きです。
GPSレシーバーの接続はDATAジャックに接続する事になっています。

IC-9700ではDATAジャックからCI-Vコマンド制御が出来るんですね。
あれ、「REMOTEジャックが無くなったのかな」と思ってしまいましたが(^^; 、マニュアルをよく見るとREMOTEジャックもあります。

IC-9700ではUSBポート/REMOTEジャック/DATAジャックからCI-V制御が出来るようです。
DATAジャックはRS232CなのでパソコンとUSB-RS232C変換ケーブルでつなげば良いですね。(USB-RS232C変換ケーブルのDSUB9PINを2.5Φステレオプラグに付け替える必要があります。)
以前、CI-V用ケーブルを作成しましたが、TTL信号を無理やり接続しました。RS232Cなら無理やりではなくて接続できます。
元回路設計技術者としてはTTLレベルを外部インターフェースに使うのは気持ち悪いです。(^^;
なお、DATA端子をCI-VにするにはIC-9700の設定で、外部端子→USB(B)/DATA端子機能→DTATA端子機能→CI-V の設定をすれば良いようです。
更に気になったので、DATAジャックの回路図を眺めてみました。(暇だったので(笑))

RS232CレベルコンバーターはMAX3221が使われています。MAX3221は送受1回路のICで、RS232Cの電源は内蔵のチャージポンプ回路で作ります。

ドライバーの仕様です。

ドライブ電圧レベルは3kΩ負荷で±5.4Vになっています。昔はRS232Cは±9V~12Vで設計していましたが、最近は長いケーブルで引き回す事は無いので電圧が低くなっているようです。これならダイオードでマイナスをカットしてTTLで受けても大丈夫そうです。CMOS IC(3.3V電源)の場合は保護抵抗を入れた方が良いかも知れません。
レシーバーはスレッショルドが1.1V/1.5Vのシュミットトリガーになっています。

レシーバーもTTLレベルで大丈夫そうです。
前述の秋月のGPSレシーバーはTTLレベルのシリアルインターフェースなので論理反転用のインバーターを入れれば接続できそうですね。
ついでに、所有しているIC-7000M、IC-7300M、IC-9700のREMOTEジャック インターフェースの回路を比較してみました。
IC-7000

NPNトランジスタのオープンコレクタ出力と、PNPトランジスタのベース入力がワイヤードオアになっています。
IC-7300

IC-7000と同じ回路が二つあります。下側が通常のCI-Vで上側はUSBポートへのエコーバック用のようです。
IC-9700

IC-7300と同じですね。
あと、最新のIC-705のマニュアルを見てみましたがIC-705にはREMOTEジャックもDATAジャックも無いんですね。CI-V制御はUSBからしか出来ないようです。
以上、気になったので調査してみましたが、考察と言うほど大した内容では無かったですね。(笑)
コメント
コメント一覧 (2)
すHamlogでアイコム機3台以上つなぐときは不便
SteppIRのコントローラーへの親機にもなれません
JA4JOE
が
しました
コメントありがとうございます。
CI-Vはマルチドロップ接続できるので便利ですね。
IC-705は小型化のためにコネクタ数を減らしたかったので、REMOTE端子を無くしたのでしょうね。
SteppIRをお持ちなんですね。うらやましい。
最近、ローカルさんが上げられる工人舎のアンテナを見せてもらいましたが、よだれを垂らして見ました。
JA4JOE
が
しました
(お願い)質問はメールではなく、コメントでお願いします。