雨続きでしたが、今朝は4日ぶりにナスを収穫してJA直売所(とれたて満菜)に出荷してきました。
雨で秋冬野菜の植付け準備が進んでいません。
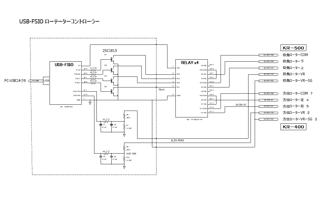
雨の日は暇だったので、CALSAT32で動かすローテーターコントローラーを制作しました。
先の記事「久々のプチ工作 USB-FSIO制作」でCALSAT32からアンテナをコントロールするためのインターフェースモジュール USB-FSIO を入手した話を書きました。
最初、ケンプロ KR-400 のコントローラーの中に制御回路を入れようと考えていたのですが、検討すると外部のリレーから制御しても同じだなと思いつきました。外部に制御回路を置くのならケースに穴を開けたりしないで済むので工作が簡単です。(^^;
KR-400のコントローラーの背面端子に出ている外部信号で足りないのは、モーター駆動スイッチの共通側のみです。KR-400内部で共通側を空き端子に出せばリレーを背面端子に接続して制御できます。

リレーはAmazonで4回路のリレーモジュールを購入しました。
waves リレーモジュール 5V 4回路 650円

最初、フォトリレーを検討したのですが、KR-400のモーター電流(交流26V)を測定すると約2A流れる事が分かったので素直にリレーにしました。(10Aクラスのソリッドステートリレーは高価です。)
リレーモジュールの回路図はほぼ同じと思われるものをネットから探してきました。

入力は負論理です。電源OFF時にOFFのNO側接点を使いたいので、USB-FSIOの正論理出力を接続するにはトランジスターで反転させる必要があります。USB-FSIOの負論理出力を使えば直結できるのですが、先の評価で負論理側出力には問題があったので正論理出力を使います。

回路図を書いてみました。久々に回路図エディター bsch3vを使いましたが、使い方を忘れてしまったので思い出すのに時間がかかりました。(^^;

方位角信号の電圧はMAXが6.3Vなので、USB-FSIOの入力は5V以下(4.4VMAX)になるように分圧しました。
リレーの駆動電流は約70mAで、同時に2個駆動するとして140mAなのでUSBの電流500mAで十分足ります。
今回、方位角ローテーターしか接続しませんが、仰角ローテーター用の回路も組み込みました。
(10月16日 改版)
リレーの同時ON対策でリレーの結線を見直しました。ローテーターコントローラー リレー溶着対策
USB-FSIOの周辺回路はUSB-FSIOの空きスペースに無理やり乗せました。(^^;
トランジスタ、抵抗、コンデンサは手持ちの部品を使いました。
スペースが無いので抵抗は縦実装です。

裏面です。

ケースはタカチのTW13-5-13Gを使いました。125x125x45で大きめです。
タカチ電機工業 TW型プラスチックケース TW13-5-13G 612円
ケースに組み込みました。

前面に動作方向表示用LEDを無理やり付けています。(^^;

前面側です。USB穴のバリ処理がいい加減でした。(^^;

底面には一応ゴム足を貼っておきました。

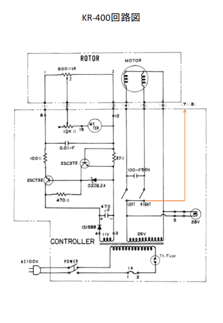
KR-400背面端子の接続です。

KR-400コントローラーの上に乗せて使います。

CALSAT32からローテーターを動かす事が出来ました。
ただ、リレー音が大きいのが気になります。やはりソリッドステートリレーにすれば良かったかも。(笑)
本ローテーターコントローラーをKR-400コントローラーに接続すると、方位角信号に分圧抵抗が入るのでメーターの右最大表示(180度)が狂ってきます。KR-400コントローラー背面の調整VRを調整しました。
現在ローテーターは方位角用だけですが、ローテーターコントローラーには仰角用の回路も組み込んだので、将来、仰角ローテーターを入手したら接続出来る予定です。
ケンプロのKR-500ならそのまま使えると思いますが、他社のものだと回路変更が必用かも知れません。
CALSAT32の設定、使い方については別記事にします。
雨で秋冬野菜の植付け準備が進んでいません。
雨の日は暇だったので、CALSAT32で動かすローテーターコントローラーを制作しました。
先の記事「久々のプチ工作 USB-FSIO制作」でCALSAT32からアンテナをコントロールするためのインターフェースモジュール USB-FSIO を入手した話を書きました。
最初、ケンプロ KR-400 のコントローラーの中に制御回路を入れようと考えていたのですが、検討すると外部のリレーから制御しても同じだなと思いつきました。外部に制御回路を置くのならケースに穴を開けたりしないで済むので工作が簡単です。(^^;
KR-400のコントローラーの背面端子に出ている外部信号で足りないのは、モーター駆動スイッチの共通側のみです。KR-400内部で共通側を空き端子に出せばリレーを背面端子に接続して制御できます。

リレーはAmazonで4回路のリレーモジュールを購入しました。
waves リレーモジュール 5V 4回路 650円

最初、フォトリレーを検討したのですが、KR-400のモーター電流(交流26V)を測定すると約2A流れる事が分かったので素直にリレーにしました。(10Aクラスのソリッドステートリレーは高価です。)
リレーモジュールの回路図はほぼ同じと思われるものをネットから探してきました。

入力は負論理です。電源OFF時にOFFのNO側接点を使いたいので、USB-FSIOの正論理出力を接続するにはトランジスターで反転させる必要があります。USB-FSIOの負論理出力を使えば直結できるのですが、先の評価で負論理側出力には問題があったので正論理出力を使います。

回路図を書いてみました。久々に回路図エディター bsch3vを使いましたが、使い方を忘れてしまったので思い出すのに時間がかかりました。(^^;

方位角信号の電圧はMAXが6.3Vなので、USB-FSIOの入力は5V以下(4.4VMAX)になるように分圧しました。
リレーの駆動電流は約70mAで、同時に2個駆動するとして140mAなのでUSBの電流500mAで十分足ります。
今回、方位角ローテーターしか接続しませんが、仰角ローテーター用の回路も組み込みました。
(10月16日 改版)
リレーの同時ON対策でリレーの結線を見直しました。ローテーターコントローラー リレー溶着対策
USB-FSIOの周辺回路はUSB-FSIOの空きスペースに無理やり乗せました。(^^;
トランジスタ、抵抗、コンデンサは手持ちの部品を使いました。
スペースが無いので抵抗は縦実装です。

裏面です。

ケースはタカチのTW13-5-13Gを使いました。125x125x45で大きめです。
タカチ電機工業 TW型プラスチックケース TW13-5-13G 612円
ケースに組み込みました。

前面に動作方向表示用LEDを無理やり付けています。(^^;

前面側です。USB穴のバリ処理がいい加減でした。(^^;

底面には一応ゴム足を貼っておきました。

KR-400背面端子の接続です。

KR-400コントローラーの上に乗せて使います。

CALSAT32からローテーターを動かす事が出来ました。
ただ、リレー音が大きいのが気になります。やはりソリッドステートリレーにすれば良かったかも。(笑)
本ローテーターコントローラーをKR-400コントローラーに接続すると、方位角信号に分圧抵抗が入るのでメーターの右最大表示(180度)が狂ってきます。KR-400コントローラー背面の調整VRを調整しました。
現在ローテーターは方位角用だけですが、ローテーターコントローラーには仰角用の回路も組み込んだので、将来、仰角ローテーターを入手したら接続出来る予定です。
ケンプロのKR-500ならそのまま使えると思いますが、他社のものだと回路変更が必用かも知れません。
CALSAT32の設定、使い方については別記事にします。
コメント
コメント一覧 (3)
私もローテーターの回転範囲制御用にAmazonから同様な2回路のリレーモジュールを購入しました。最近は探せば安い物が簡単に手に入るので便利ですね。でも、納品されるまでの数日間に取りあえず回転範囲の目安にポストイットで印を付けて使っていましたが、今でもその状態が続いており、いずれはやろうと思いながらもリレーモジュールは在庫品となってます。
JA4JOE
が
しました
暇だったので工作をして遊んでました。
回転範囲制御は結構難しそうですね。
Arduinoでも使ってソフト制御するのが良いかも知れません。
JA4JOE
が
しました
ローテーター本体から角度に応じた電圧が出てくるのは確認したので、電圧範囲で制御しようと考えてました。汎用性を持たせるにはソフト制御がいいですね。
JA4JOE
が
しました
(お願い)質問はメールではなく、コメントでお願いします。