夏ごろからIC-7300Mの電源を長時間切っていると、内蔵時計がリセットされるようになりました。
9月19日の台風14号では約12時間停電しましたが、復旧後IC-7300の時計がリセットされていました。
アイコムの無線機は時計のバックアップに充電可能な電池(2次電池)を使っていて、寿命で電池が駄目になると時計がバックアップできなくなるという問題があります。
以前にもIC-7000Mのバックアップ電池を交換した事があります。
ネットで調べると電池はセイコーインスツルのML414Hというリチウム二次電池です。

随分小さな電池ですね。サイクル寿命が300回だと、すぐ駄目になりそうな気がします。
このIC-7300Mは2017年にヤフオクで落札したものですが、前オーナーは2016年10月に購入したとの事だったので6年で駄目になった事になります。
私は通常は安定化電源は常時ONにしているのでIC-7300Mのバックアップ電池は常時充電している状態です。駄目になるまでの期間は比較的長かったようで、3年くらいで駄目になった方もいるようです。
バックアップ電池が駄目でも、IC-7300Mの時計が「0:00」になるだけであまり困る事はないのですが、ブログ書き用にLCD画面をキャプチャした際にJPEGファイルの日付が異常になるので、ちょっと困ります。(^^;
しばらくは、アイコムのST-4003Wという時刻設定アプリで時計合わせをしていました。

[ショートカットを作成]でIC-7300 時刻調整用のショートカットを作る事が出来ます。

JTDXの起動と合わせてバッチファイルを作っておけばJTDXの起動の度に時刻調整が出来ます。
ClkAdj_JTDX -------------------------------------------------------------------------------------
9月19日の台風14号では約12時間停電しましたが、復旧後IC-7300の時計がリセットされていました。
アイコムの無線機は時計のバックアップに充電可能な電池(2次電池)を使っていて、寿命で電池が駄目になると時計がバックアップできなくなるという問題があります。
以前にもIC-7000Mのバックアップ電池を交換した事があります。
ネットで調べると電池はセイコーインスツルのML414Hというリチウム二次電池です。

随分小さな電池ですね。サイクル寿命が300回だと、すぐ駄目になりそうな気がします。
このIC-7300Mは2017年にヤフオクで落札したものですが、前オーナーは2016年10月に購入したとの事だったので6年で駄目になった事になります。
私は通常は安定化電源は常時ONにしているのでIC-7300Mのバックアップ電池は常時充電している状態です。駄目になるまでの期間は比較的長かったようで、3年くらいで駄目になった方もいるようです。
バックアップ電池が駄目でも、IC-7300Mの時計が「0:00」になるだけであまり困る事はないのですが、ブログ書き用にLCD画面をキャプチャした際にJPEGファイルの日付が異常になるので、ちょっと困ります。(^^;
しばらくは、アイコムのST-4003Wという時刻設定アプリで時計合わせをしていました。

[ショートカットを作成]でIC-7300 時刻調整用のショートカットを作る事が出来ます。

JTDXの起動と合わせてバッチファイルを作っておけばJTDXの起動の度に時刻調整が出来ます。
ClkAdj_JTDX -------------------------------------------------------------------------------------
"C:\Program Files (x86)\Icom\ST-4003W\ST-4003W.exe" "IC-7300 10001604"
start C:\JTDX64\bin\jtdx.exe
--------------------------------------------------------------------------------------------------------
(ここから電池交換の話です。)
というような状況でしたが、思いたって電池交換をやることにしました。(^^;
ネット検索するとML414Hの代わりに電気二重層コンデンサを付けた記事や電池ホルダーを付けてボタン電池にした記事がありましたが、基板からリード線を引いて取り付ける改造をする事になります。
改造まではやりたくないので、素直に新しいML414Hを購入して交換する事にしました。
余談ですが、大昔に装置設計屋だった頃は時計(RTC)のバックアップにはスーパーキャパシタ(電気二重層コンデンサ)を使うのが定番でした。スーパーキャパシタはNECが作っていたので、社内製部品を使っていました。(現在はトーキンの製品)
電池はAmazonで購入しました。
セイコーインスツル リチウム充電池 ML414H 500円+配送料 190円
最初に、IC-7300の底面カバーを外します。ネジは底面6本、サイド各2本の10本を外します。



底面カバーを外しました。

電池はマイクコネクターの裏側あたりにあります。

先にプラス側端子(右側)をハンダ吸取線を使ってハンダを取ってから、マイナス端子(左側)にコテ先を当ててハンダを溶かしながらピンセットで外しました。(ハンダごては20Wのものを使いました。)
右側にあるフラットケーブルにコテが当たって溶けないようにマスキングテープで保護しています。

外した電池と購入した電池です。

新しい電池をマスキングテープで留めてハンダ付けします。

先に右の端子をハンダ付けしました。
次に左側をハンダ付けしましたが、グランドパターンにべた付けなのでハンダがうまく回り込まず電池の上のほう(プラス側)にもハンダが付いてしまいました。

テスターで当たると+-がショートしていたので、左側端子を再度溶かして余分なハンダをハンダ吸い取り機で除去したら電圧が出るようになりました。先に基盤側パターンに少しハンダ盛りしておけば良かったです。

本当はペーストハンダを使えば良いのでしょうが、持っていません。
電池に余分なハンダが残って、ちょっとみっともなくなりましたが、なんとか交換出来ました。(^^;
(注)ML414Hのリフロー条件を見ると260℃以上ピーク5秒以内とあります。
ハンダを溶かす作業でダメージを与えたかも知れませんね。寿命のある部品はスルーホールタイプの部品にして欲しいものです。
結構難易度が高かったですね。自信の無い方はやめた方が良いかも。
マスキングテープを外して底面カバーを付けて完了です。
時刻合わせをしてから2時間くらい安定化電源を切っておきましたが、時計はリセットされませんでした。
(おまけ)回路図を見てみる
底面カバーを開けた時に、MAIN BOARDに電気二重層コンデンサが載っているのに気が付きました。

気になったので回路図を見てみました。
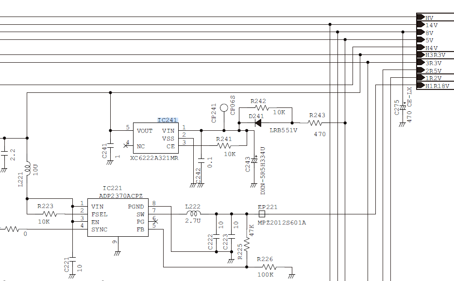
電気二重層コンデンサが接続された電源があって、電源OFF後もしばらく生きているようです。H3R3Vという記号になっていますが、H3R3Vの電源はクロックやリセット回路に供給されています。

RTCの回路図です。

EPSONのRX-8803が使われています。RX-8803は水晶発振器内蔵のRTCです。

RX-8803の電源はH3R3Vが接続されています。
電気二重層コンデンサ DXN-5R5H334Uは0.33Fですが、負荷が100mAとすると3.3Vに下がるまで3秒くらいでしょうか。この電気二重層コンデンサに時計のバックアップは期待できないですね。
電気二重層コンデンサを使っているのならRTCにも、もう一個使えば良いのに。
RX-8803はバックアップ電流0.75uA/3Vなので、0.33F/5Vの電気二重層コンデンサで5Vから計時(保持)電圧の1.6Vまで降圧するのが415H=約17日です。(計算に自信ないけど)
17日間バックアップできれば十分ですね。
(おまけの昔話し)
昔、設計した装置はボタン電池とスーパーキャパシタをパラで入れたものもありました。
昔の装置は設定情報をSRAMに入れていたので電池交換時もSRAMの設定情報が飛ばないように配慮していました。
その後、設定情報はフラッシュROMに保存するようになったので、バックアップが必要なのは時計だけになって、スーパーキャパシタだけになりました。
(ここから電池交換の話です。)
というような状況でしたが、思いたって電池交換をやることにしました。(^^;
ネット検索するとML414Hの代わりに電気二重層コンデンサを付けた記事や電池ホルダーを付けてボタン電池にした記事がありましたが、基板からリード線を引いて取り付ける改造をする事になります。
改造まではやりたくないので、素直に新しいML414Hを購入して交換する事にしました。
余談ですが、大昔に装置設計屋だった頃は時計(RTC)のバックアップにはスーパーキャパシタ(電気二重層コンデンサ)を使うのが定番でした。スーパーキャパシタはNECが作っていたので、社内製部品を使っていました。(現在はトーキンの製品)
電池はAmazonで購入しました。
セイコーインスツル リチウム充電池 ML414H 500円+配送料 190円
最初に、IC-7300の底面カバーを外します。ネジは底面6本、サイド各2本の10本を外します。



底面カバーを外しました。

電池はマイクコネクターの裏側あたりにあります。

先にプラス側端子(右側)をハンダ吸取線を使ってハンダを取ってから、マイナス端子(左側)にコテ先を当ててハンダを溶かしながらピンセットで外しました。(ハンダごては20Wのものを使いました。)
右側にあるフラットケーブルにコテが当たって溶けないようにマスキングテープで保護しています。

外した電池と購入した電池です。

新しい電池をマスキングテープで留めてハンダ付けします。

先に右の端子をハンダ付けしました。
次に左側をハンダ付けしましたが、グランドパターンにべた付けなのでハンダがうまく回り込まず電池の上のほう(プラス側)にもハンダが付いてしまいました。

テスターで当たると+-がショートしていたので、左側端子を再度溶かして余分なハンダをハンダ吸い取り機で除去したら電圧が出るようになりました。先に基盤側パターンに少しハンダ盛りしておけば良かったです。

本当はペーストハンダを使えば良いのでしょうが、持っていません。
電池に余分なハンダが残って、ちょっとみっともなくなりましたが、なんとか交換出来ました。(^^;
(注)ML414Hのリフロー条件を見ると260℃以上ピーク5秒以内とあります。
ハンダを溶かす作業でダメージを与えたかも知れませんね。寿命のある部品はスルーホールタイプの部品にして欲しいものです。
結構難易度が高かったですね。自信の無い方はやめた方が良いかも。
マスキングテープを外して底面カバーを付けて完了です。
時刻合わせをしてから2時間くらい安定化電源を切っておきましたが、時計はリセットされませんでした。
(おまけ)回路図を見てみる
底面カバーを開けた時に、MAIN BOARDに電気二重層コンデンサが載っているのに気が付きました。

気になったので回路図を見てみました。
電気二重層コンデンサが接続された電源があって、電源OFF後もしばらく生きているようです。H3R3Vという記号になっていますが、H3R3Vの電源はクロックやリセット回路に供給されています。

RTCの回路図です。

EPSONのRX-8803が使われています。RX-8803は水晶発振器内蔵のRTCです。

RX-8803の電源はH3R3Vが接続されています。
電気二重層コンデンサ DXN-5R5H334Uは0.33Fですが、負荷が100mAとすると3.3Vに下がるまで3秒くらいでしょうか。この電気二重層コンデンサに時計のバックアップは期待できないですね。
電気二重層コンデンサを使っているのならRTCにも、もう一個使えば良いのに。
RX-8803はバックアップ電流0.75uA/3Vなので、0.33F/5Vの電気二重層コンデンサで5Vから計時(保持)電圧の1.6Vまで降圧するのが415H=約17日です。(計算に自信ないけど)
17日間バックアップできれば十分ですね。
(おまけの昔話し)
昔、設計した装置はボタン電池とスーパーキャパシタをパラで入れたものもありました。
昔の装置は設定情報をSRAMに入れていたので電池交換時もSRAMの設定情報が飛ばないように配慮していました。
その後、設定情報はフラッシュROMに保存するようになったので、バックアップが必要なのは時計だけになって、スーパーキャパシタだけになりました。
コメント
コメント一覧 (10)
JA4JOE
が
しました
IC-7300にバックアップ電池があることを知らないでいました、のんきなことに。。
早速、交換用の電池を手配しました。はんだ付けの腕が鈍っていないか、ちょっと心配です。
JA4JOE
が
しました
多分、IC-9700も同じサイズだと思いますが、安定化電源常時ON状態でない環境にて使用して3年は持ちませんでした。
放電深度10%で300回と仕様にはありますが満充電には程遠い状態で時折リグの電源を入れる私みたいな使い方だと寿命を短くするのかもしれません。 電池交換を試みたいですが果たして手が動いてくれるか? 何も弄らないようにするのが今は安心です。 今回の記事、7300ですが参考になります。
JA4JOE
が
しました
I C-9700は、LAN接続でNTPで時計が合わされるので問題なし(というか、そのために電池が死んでいることに気が付かなかったのですが)。
話は少しずれますが、
I C-7300もそろそろ、マイナーチェンジして欲しいですね。私が買うかどうかは別として。
I C-9700並みに LAN内蔵(当然NTP対応)、リモートサーバー機能内蔵、USBの仮想COMは2chは最低ラインです。
JA4JOE
が
しました
IC-7300の時計がリセットされるようになったので、尾中さんの記事を参考にバックアップ電池取り替えてみました。
実際の電池はあまりにも小さくて天眼鏡?を覗きながらの作業でした。電池左側の-極からの方が外し易いかと思い半田ごてを当てましたがランドが剥がれてしまいました。やはり尾中さんのように接着面の小さい+極から外すべきでした。ランドは剥がれましたがリードはつながっているような気がしたのでそのまま半田づけしました
+極を半田づけしテスターで電池電圧を当たってみましたが0.0V・・・。どうも尾中さんの轍を踏んだようです。-極の半田が+極に接触しているようですが紙一枚くらいの隙間しかないので天眼鏡で覗いてもよく分かりません。半田吸取線で丁寧に吸い取ったら2.2V位の電圧が確認されました。
ランドが剥がれたので大丈夫かなと思ったのですが時刻が維持され取替は成功しました。アラ傘の後期高齢者にはちょっときつかったです。
記事でのご教示ありがとうございました
JA4JOE
が
しました
(お願い)質問はメールではなく、コメントでお願いします。