3月初め頃のhamlifeの配信記事にIC-7300のファームウェア(以下FW)がバージョンアップされたという記事が載っていたので、そのうちバージョンアップしようと思って、その後忘れていました。(笑) この度思い出して、ようやくバージョンアップしました。 昨年2月の購入時にバー ...
もっと読む
タグ:無線機
アイコム機(IC-7000M)用バッテリーケーブル作成
今日は天気が悪かったので耕作は休みにして工作の時間にしました。(笑) 3月末にAmazonの欲しいものリストに入れておいた充電器がセールで安くなっていたので、ポチってしまいました。 メルテック バッテリー充電器(バイク~大型トラック) DC12V用 定格12A バッテリー診断機 ...
もっと読む
430MHz FT8 周波数安定度が悪くて受信出来ない
最近、FT8のVUHFでのスケジュールQSOの事を知ったので参加してみました。 JH3ECA局 2018年JT65 / JT9 / FT8 送信スケジュール 144MHzは問題ないですが、430MHzでは受信が上手くいきませんでした。 どうも私のIC-7000Mの周波数安定度の問題(周波数ドリフト)のようです。 ...
もっと読む
新スプリアス対応について
3月4日の記事「西日本ハムフェアに行って来ました。」でJARDの「新スプリアスについて」という講演を聞いて、スプリアス確認保証について知らなかった情報がありました。 と書きましたが、今日は時間があったので内容を書いておきます。 以前の記事「中華ハンディー UV-5R ...
もっと読む
ICOM機(IC-7000)用PCインターフェースBOX製作 CI-V+AUDIO・JT65/FT8
昨年購入したIC-7000Mをパソコンに繫いでJT-65/FT8が出来るようにしてみようと思い、信号変換アダプターの製作をしたので掲載しておきます。 最近のリグはIC-7300MのようにUSB1本で接続できるので、こういうインターフェースBOXは必要ないですが、USBインターフェースの無い ...
もっと読む
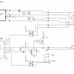
回路図エディタ BSch3Vの使い方
昨年購入したIC-7000Mをパソコンに繫いでJT-65/FT8が出来るようにしてみようと思い信号変換アダプター(インターフェースBOX)の製作を検討しています。 ネットで色々調べて回路がほぼ決定したので回路図を書いてみました。簡単な回路なので手書きでも良いのですが、せっかく ...
もっと読む
IC-7000M IC-7300M 周波数校正
今日の朝、山口430MHzSSBスケジュール ロールコールに参加した際に周波数ずれが気になりました。 他局の受信音が指定の430.270MHzから200Hz程度上にずれたところでクリアになる感じです。 そういえば、このIC-7000Mを入手した後に周波数校正をしていませんでしたが、430MHzで ...
もっと読む
IC-7000M バックアップ電池交換
先日の IC-7000M入手 で書いたIC-7000Mですが、バックアップ電池が死んでいるようで、長時間電源を切っていると時計の設定がリセットされてしまいます。 入札時点から電池交換が必要と書いてあったもので、そのうち交換しようと思っていたのですが、ネットで調べるとIC-70 ...
もっと読む
IC-7000M入手
新しい無線機を入手しました。 今までVHF/UHFはFMしか出れませんでしたが、SSB、CWも出れるようにしたかったのでV/UHFのオールモード機の購入を検討していました。 だいぶ前からヤフオクで物色していましたが、V/UHF専用機はIC-910Dくらいしか無かったので、今回、HF/VHF/UHF ...
もっと読む
UV-5R TSS保証申請 ようやく完了しました
9月の記事で中華ハンディー UV-5R TSS保証申請の話を載せましたが、約3カ月かかって、ようやく免許状を受取りました。 さっそく、無線局免許証票を貼りました。 今年11月30日の旧規則による無線設備の工事設計変更申請期限が近かったせいでTSSさんは大忙しだったようで、 ...
もっと読む
IC-7610特別視聴会に参加しました
昨日、市内のハムショップ(電子センター)主催のIC-7610の特別視聴会に参加してきました。 IC-7610は当初予定から何度か出荷時期が延期されてきましたが、いよいよ出荷開始されるようです。 アイコムのメルマガでも、全国で視聴会をやるとの案内がありました。 【3】ア ...
もっと読む
中華ハンディー UV-5R TSS保証申請
先の記事でUV-5Rの周波数制限と改造を行いましたが、いよいよTSS保証申請です。 「TSS保証申請までの作業] ① 周波数制限 中華ハンディー UV-5R 周波数制限 ② UV-5Rパターンカット 中華ハンディー UV-5R TSS保証向け改造(パターンカット) ③ 申請資料作成 (電波利 ...
もっと読む
中華ハンディー UV-5R TSS保証向け改造(パターンカット)
先の記事でUV-5Rの周波数制限設定の記事を掲載しましたが、今回はTSS保証申請の為の改造手順です。 TSS保証を受ける為には、パソコンから周波数制限の設定を行った後にパソコンから制御できないように改造する必要があるそうです。 「TSS保証申請までの作業] ① 周波数制限 ...
もっと読む
中華ハンディー UV-5R 周波数制限設定
中国製ハンディートランシーバー UV-5R 、UV-5Rの性能 受信感度はこんなものらしい で報告したUV-5Rですが、その後、TSS申請の準備をしていました。 作業としては、以下の流れになります。 ① 周波数制限 本記事 ② UV-5Rパターンカット 中華ハンディー UV-5R TSS保証 ...
もっと読む
UV-5Rの性能 受信感度はこんなものらしい。
先日の記事でUV-5Rの初期不良交換の手続きをした件を書きましたが、 中国製ハンディートランシーバー UV-5R ハズレでした!! 3日前に新しいUV-5Rが届きました。 さっそく評価してみました。 外部GPアンテナにアンテナ切替器を入れてFT-8800HとUV-5Rを切替えられるように ...
もっと読む
中国製ハンディートランシーバー UV-5R ハズレでした!!
先週購入したUV-5Rが初期不良品だったのでAmazonに返品しました。 10月にFOXハンティングがあるのでハンディー機を手に入れたくて探してました。 現在、FT-728を持っているのですが、約30年前に購入したもので大きいし重いので最近の小型のハンディー機の欲しくなりました。 ...
もっと読む
FT-8800H用クーリングファン台作成
144MHz/430MHzのFM無線機は30年前に買ったFT-728を使っていましたが、5Wハンディー機では聞こえるけど取ってもらえない事が多かったので、4月にヤフオクで50W機のFT-8800Hを入手しました。 現在のシャックはこんな感じです。 FT-8800Hはツマミのガタや、マイクコネクタの取 ...
もっと読む
アマチュア無線再開に向けて無線機を購入しました
田舎に帰ったらやりたかった事の一つにアマチュア無線の再開があります。 就職するまで趣味で無線をやってましたが、就職してからは忙しいのと環境が無かったので出来なくなりました。 その後、28年前茅ヶ崎に引越してしばらく430MHzでパケット通信をやってましたが、そのう ...
もっと読む
JA4JOE 無線局の紹介
2017年2月から約30年ぶりに趣味のアマチュア無線を再開ました。年金暮らしの身なので大きな投資は出来ず、細々と設備を増やしてきました。貧弱な設備ですが、無線機とアンテナの紹介を載せておきます。(2024年4月 無線機にFT-991AMを加えたので、無線機、アンテナを見直しま ...
もっと読む

















